Номер 974 - ГДЗ Алгебра 7 класс. Мерзляк, Полонский. Учебник. Страница 191

Вернуться к содержанию учебника

Страница 191

971 972 973 974 975 976 977

Вопрос

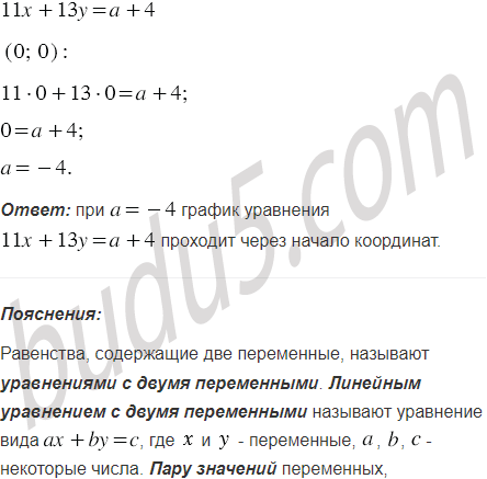
При каком значении график уравнения проходит через начало координат.

Подсказка

Вспомните:

  1. Какое равенство называется уравнением с двумя переменными.
  2. Какое уравнение с двумя переменными называют линейным.
  3. Что является решением уравнения с двумя переменными.
  4. Что такое график уравнения с двумя переменными.
  5. Свойства уравнений с двумя переменными.
  6. Координатная плоскость.

Ответ


Вернуться к содержанию учебника